焊接机器人助力“智造”升级
发布日期:2021-09-23 17:11 浏览量:
焊接技术已被广泛应用于许多重要的工业领域,并且为促进工业的发展做出了贡献,使得焊接技术已成为一个重要的制造技术。焊接技术随着工业以及科学技术的不断发展和进步,其发展呈现出以下趋势:
◉ 提高焊接生产率,推动焊接工艺的高速和高效化。提高生产率的途径有二:第一提高焊接熔敷率,第二个途径则是减少坡口断面及金属熔敷,最突出的成就就是窄间隙焊接。窄间隙焊接采用气体保护焊为基础,利用单丝、双丝、三丝进行焊接,无论接头厚度如何,均可采用对接形式,所需熔敷金属量会数倍、数十倍的地降低,从而大大提高生产率。高效、快速、优质的焊接方法将成为焊接工艺的主力军。
◉ 提高焊接方式的智能化、自动化水平是当前世界先进工业国家的重点发展方向。焊接方式的智能化、自动化水平主要体现在焊接机器人技术的发展水平,目前应用广泛的焊接机器人大多属于示教再现型。此类机器人不具备对工件装配误差、焊接过程中的热变形等环境变化,以及对工作对象变化的自适应能力,因此,研制新一代具有多种传感功能的、能够自动制订运动轨迹、焊矩姿态和焊接参数的智能机器人将成为主要的发展方向。
◉ 焊接技术的前进离不开新兴技术和材料的发展。例如,陶瓷材料和复合材料的发展促进了真空钎焊、真空扩散焊的发展;宇航技术的发展也将促进空间焊接技术的发展。
◉ 不断开发与研究新的热源。焊接工艺几乎运用了世界上一切可以利用的热源,其中包括火焰、电弧、电阻、超声波、摩擦、等离子、电子束、激光束、微波等,历史上每一种热源的出现,都伴有新的焊接工艺的出现。但是,至今焊接热源的开发与研究并未终止。
◉ 发展节能、环保的焊接技术已成为必然趋势。众所周知,焊接消耗能量甚大,不少新技术的出现就是为了实现这一节能目标。例如在电阻点焊中,利用电子技术的发展,将交流点焊机改成次级整流点焊机,可以提高焊机的功率因素,减少焊机容量,而仍能达到同样的焊接效果。
焊接技术进步的突出表现就是焊接过程由机械化向自动化、智能化和信息化发展。未来的焊接工艺,一方面要研制新的焊接方法、焊接设备和焊接材料,以进一步提高焊接质量和安全可靠性,如改进现有电弧、等离子弧、电子束、激光等焊接能源;运用电子技术和控制技术,改善电弧的工艺性能,研制可靠轻巧的电弧跟踪方法。
另一方面要提高焊接机械化和自动化水平,如焊机实现程序控制、数字控制;研制从准备工序、焊接到质量监控全部过程自动化的专用焊机;在自动焊接生产线上,推广、扩大数控的焊接机械手和焊接机器人,可以提高焊接生产水平,改善焊接卫生安全条件。
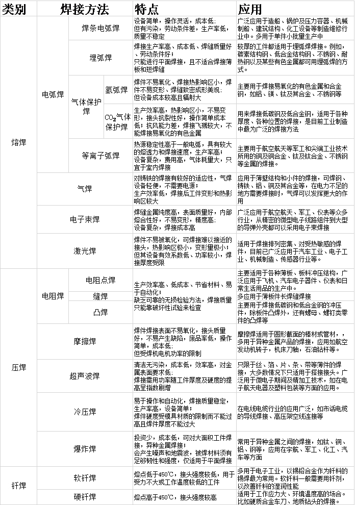
随着制造业的高速发展,传统的手工焊接已不能满足现代高技术产品制造的质量、数量要求,现代焊接制造技术正在向着机械化、自动化、数字化的方向发展。近年来,焊接自动化在实际工程中的应用发展迅速,已成为先进制造技术的重要组成部分。焊接技术的发展趋势及其在智能制造中的影响。不同焊接方式的特点和应用场景如下:

新技术:电解铝阳极铝导杆焊接
阳极钢爪和铝导杆之间的铝钢焊接一直是困扰电解铝行业的技术难题,思佳智能历时多年取得突破性进展。传统铝钢焊接采用过渡块连接,焊接过程产生3道焊缝,存在接头部位压降高、能耗高、易脱落等缺点。思佳智能自主研发的铝钢焊接新技术采用特殊工艺和设备相结合,实现阳极钢爪与铝导杆的焊接,铝钢焊接熔合率可达95%以上,铝钢结构焊接强度≥80Mpa。 阳极钢爪的焊接工装及焊接方法有什么好处呢?答案就是解决现在的技术中焊缝处强度和导电性低的技术问题,包括企业至少由两个不同组合管理模块构成的模具,模具进行固定钢爪头焊接端并靠接于待焊接横梁并且使钢爪头对位于横梁后,以在待焊接技术接口部位可以形成自己一个建筑顶部或侧面上部开口的焊缝熔池;焊接时钢爪头放置在所述焊接过程中模具的组合功能模块中,并使其各组合分析模块合模,使横梁与钢爪头焊接端对位并契合于模具,使待焊接系统接口部位没有形成这样一个通过顶部开口或侧面上部开口的焊缝熔池;以焊枪经由焊缝熔池的开口处进行电渣焊,直至两侧母材完全熔合成为一个整体,能降低阳极钢爪焊接成本,延长使用寿命,降低电耗,焊接完成的钢爪力学性能以及导电性能均优于手工电弧焊焊接的钢爪。

阳极钢爪的焊接工装及焊接方法有什么好处呢?答案就是解决现在的技术中焊缝处强度和导电性低的技术问题,包括企业至少由两个不同组合管理模块构成的模具,模具进行固定钢爪头焊接端并靠接于待焊接横梁并且使钢爪头对位于横梁后,以在待焊接技术接口部位可以形成自己一个建筑顶部或侧面上部开口的焊缝熔池;焊接时钢爪头放置在所述焊接过程中模具的组合功能模块中,并使其各组合分析模块合模,使横梁与钢爪头焊接端对位并契合于模具,使待焊接系统接口部位没有形成这样一个通过顶部开口或侧面上部开口的焊缝熔池;以焊枪经由焊缝熔池的开口处进行电渣焊,直至两侧母材完全熔合成为一个整体,能降低阳极钢爪焊接成本,延长使用寿命,降低电耗,焊接完成的钢爪力学性能以及导电性能均优于手工电弧焊焊接的钢爪。
相关文章

工业机器人在物流仓储中的应用效益研究

水刀切割机器人的操作流程是怎样的?

电解铝阳极导杆焊接的常见安全措施

采用阳极钢爪铝导杆全截面焊接工艺的产品有哪些独特之处?

常见的工业机器人主要有哪几个种类?

机器人厂家如何助力企业提升竞争力与盈利能力

搬运码垛机器人的广泛应用

阳极钢爪铝导杆全截面焊接技术设备的特点有哪些呢?

工业焊接机器人的安全措施有哪些?